百兆工业品

生产/装配/维护


全 部 产 品
Linshang LS212 超声波测厚仪 0.8mm-350mm
    发布时间: 2025-09-04 08:56    

无损检测金属、玻璃、陶瓷、塑料等材料的厚度

可测0.8-350mm的材料,分辨率可达0.001mm

两种测量模式:QC检测和统计模式

可搭配四种探头,测量材料种类多

根据材料材质和厚度,自动切换增益,便于接收超声波信号
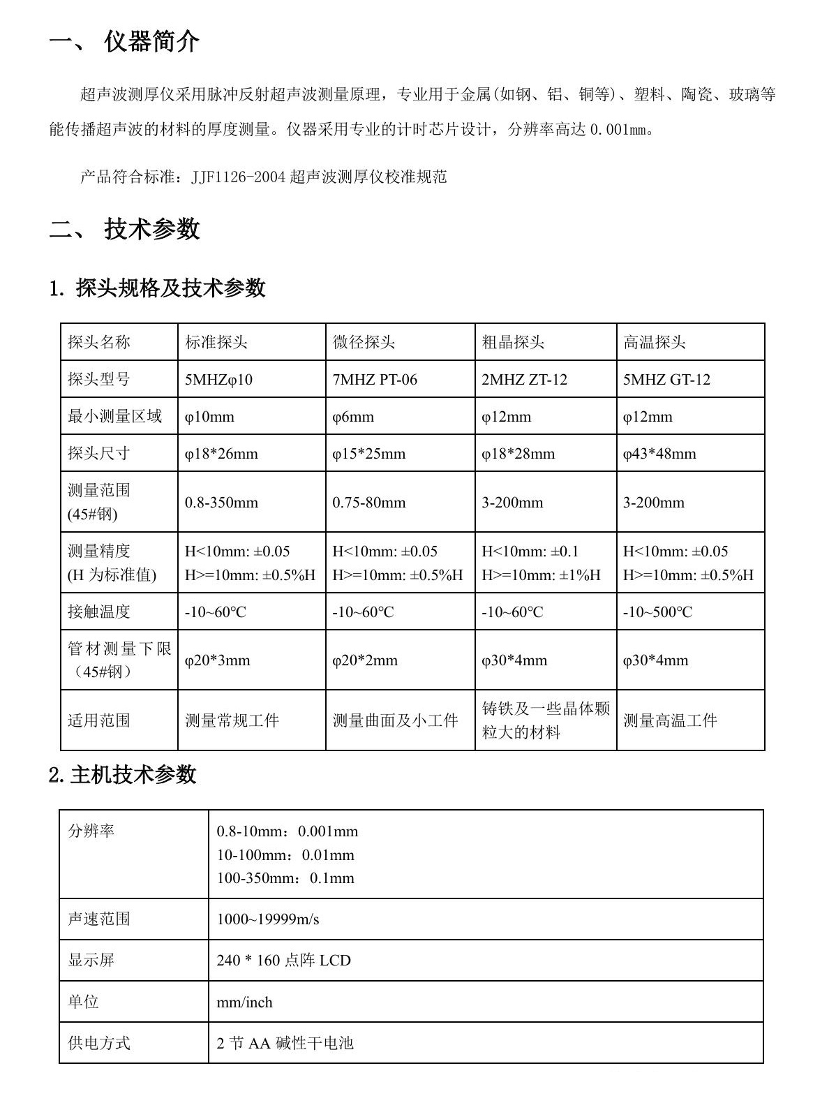
LS212超声波测厚仪操作简单,利用超声波脉冲反射原理测试材料的厚度。仪器可搭配标准探头、微径探头、粗晶探头、高温探头四种探头,专业用于金属(如钢、铝、铜等)、塑料、陶瓷、玻璃等能传播超声波的材料的厚度测量。仪器采用专业的计时芯片设计,分辨率高达0.001mm。

上一个:
下一个: